诚信应考 杜绝作弊
——2023年甘肃省普通高校招生艺术类专业统考公告(四)
艺术类专业统考是普通高校招生考试的重要组成部分,属国家级考试。希望广大考生自觉遵守考试纪律,诚信应考、杜绝作弊,维护高考公平公正,共同创造良好考试环境,确保考试安全、平稳、顺利进行,现就2023年艺术类专业统考有关事宜温馨提醒如下:
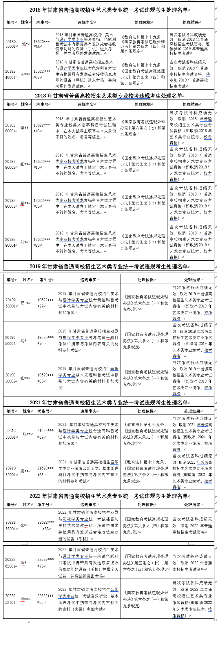
一、甘肃省近年普通高校招生艺术类专业考试违规考生处理情况

二、相关法律法规
《中华人民共和国刑法》
第二百八十四条【非法使用窃听、窃照专用器材罪】非法使用窃听、窃照专用器材,造成严重后果的,处二年以下有期徒刑、拘役或者管制。
第二百八十四条之一【组织考试作弊罪】在法律规定的国家考试中,组织作弊的,处三年以下有期徒刑或者拘役,并处或者单处罚金;情节严重的,处三年以上七年以下有期徒刑,并处罚金。
为他人实施前款犯罪提供作弊器材或者其他帮助的,依照前款的规定处罚。
【非法出售、提供试题、答案罪】为实施考试作弊行为,向他人非法出售或者提供第一款规定的考试的试题、答案的,依照第一款的规定处罚。
【代替考试罪】代替他人或者让他人代替自己参加第一款规定的考试的,处拘役或者管制,并处或者单处罚金。
《最高人民法院、最高人民检察院关于办理组织考试作弊等刑事案件适用法律若干问题的解释》(2019年9月4日起施行)
第三条第一款 具有避开或者突破考场防范作弊的安全管理措施,获取、记录、传递、接收、存储考试试题、答案等功能的程序、工具,以及专门设计用于作弊的程序、工具,应当认定为刑法第二百八十四条之一第二款规定的“作弊器材”。
第六条 为实施考试作弊行为,向他人非法出售或者提供法律规定的国家考试的试题、答案,试题不完整或者答案与标准答案不完全一致的,不影响非法出售、提供试题、答案罪的认定。
第七条第一款 代替他人或者让他人代替自己参加法律规定的国家考试的,应当依照刑法第二百八十四条之一第四款的规定,以代替考试罪定罪处罚。
第九条 以窃取、刺探、收买方法非法获取法律规定的国家考试的试题、答案,又组织考试作弊或者非法出售、提供试题、答案,分别符合刑法第二百八十二条和刑法第二百八十四条之一规定的,以非法获取国家秘密罪和组织考试作弊罪或者非法出售、提供试题、答案罪数罪并罚。
三、重要提示
为进一步严肃考风考纪,确保2023年我省艺术类专业统一考试安全、平稳、顺利进行,考试期间,公安、网信、无线委、纪检监察等部门将全程监督考试过程,加大考试违规违法行为查处力度,严厉打击高科技作弊。
凡在艺术类专业统考中被认定为违规、作弊的考生,或参与替考等违规行为的在校大学生及考试工作人员,将按照《中华人民共和国教育法》《国家教育考试违规处理办法》《中华人民共和国刑法》《最高人民法院、最高人民检察院关于办理组织考试作弊等刑事案件适用法律若干问题的解释》相关规定严肃处理,构成犯罪的将移送公安机关处理。普通高校招生考试事关社会公平公正,对考试舞弊事件始终坚持零容忍态度,发现一起,查处一起,绝不姑息。
考试期间,严禁携带各种通讯工具(手机及其它无线接收、传送设备等)或具有存储、查询、录音及摄像功能的电子设备、各类手表、书籍、报刊、参考资料等违规物品进入考点,考试过程中一经发现带入上述物品者,无论使用与否均按考试作弊处理,除取消该科目的考试成绩或当前考试各阶段、各科目成绩外,视情节轻重同时给予暂停参加该项或各种国家教育考试1至3年的处理,并将违规事实记入国家教育考试诚信档案,涉嫌违法犯罪的,将移送公安机关处理。
我省普通高校招生艺术类专业笔试试卷命制、印刷、运送、分发和回收等工作严格遵照《国家教育考试安全保密工作规定》《国家教育考试试卷印制安全保密规范》《国家教育考试试卷印制规范》等规定执行,按照国家机密级事项管理;面试评委均聘请外省专家担任,考试期间全程封闭,评委名单均按秘密级事项管理;面试过程中,考生、评委、考场均按“三随机”工作机制由计算机随机编排,编排后无法通过人工干预。请广大考生和家长切勿相信个别不法辅导机构或个人声称提前获得试题、花钱安排考试时间段或“搞定”评委、内部工作人员的谣言,如果发现上当受骗,可拨打报警电话向警方报案。
祝愿各位考生考试顺利、梦想成真!
甘公网安备 62010202000774号